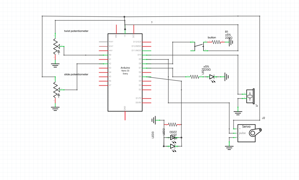
I got my idea for my final project from a painting that I have hanging in my house. My roommate brought it at the beginning of the year, and every time I pass it I’ve been thinking about how I can make a version of it for myself.

The painting has a lot of random parts built onto it, and I would always think “what if they actually did something?” So I decided to create an interactive painting of my own. I was also inspired by all the interactive galleries I have been to lately, where you can interact with art (Meow wolf, mainly, that place is so cool and trippy). I decided to thrift a painting and build onto that. In the end, I ended up with 3 different inputs and 3 different outputs. If I had more time, I would love to build off of what got done. Before I thrifted the painting, I wasn’t completely sure what I wanted to do but I did a lot of research on different interactive paintings that people have done, and as soon as I got the painting I applied some of the things that I found. For a lot of the connections, I poked holes through the actual painting and stuck the LED’s through, or a button/potentiometer through. Because it is around the holidays, I included some “christmas lights” and my speaker plays a christmas song. I know that I wanted to do LED’s for the lights, but I had the challenge of trying to figure out how to attach a lot of them to my circuit because I knew I couldn’t put them in series otherwise none of them would be getting power, so I found a way to connect them all in parallel (lots of solder).



After getting these done and all working, I added a potentiometer input that made the LED’s turn on and off. This I attached to the top of the painting. I then wanted to add a light in the window, so I added another LED into the painting, then hooked that up to a push button that turns it on when the button is pressed down. Attached to the same button was a speaker that I programmed to play christmas music with the tone() function.



Over in the other corner of the painting, I added a servo and controlled it with a slide potentiometer, and added a paper wheel on top so it looked like the wheel was spinning when you would give it input.


A big part of this project was trying to make everything look integrated into the painting, and a lot of that was putting the components on top of the painting before it poked holes through it to see if it would look right.


Code:
#include <Servo.h>
#define LED_PIN 8
#define BUTTON_PIN 7
#define NOTE_B0 31
#define NOTE_C1 33
#define NOTE_CS1 35
#define NOTE_D1 37
#define NOTE_DS1 39
#define NOTE_E1 41
#define NOTE_F1 44
#define NOTE_FS1 46
#define NOTE_G1 49
#define NOTE_GS1 52
#define NOTE_A1 55
#define NOTE_AS1 58
#define NOTE_B1 62
#define NOTE_C2 65
#define NOTE_CS2 69
#define NOTE_D2 73
#define NOTE_DS2 78
#define NOTE_E2 82
#define NOTE_F2 87
#define NOTE_FS2 93
#define NOTE_G2 98
#define NOTE_GS2 104
#define NOTE_A2 110
#define NOTE_AS2 117
#define NOTE_B2 123
#define NOTE_C3 131
#define NOTE_CS3 139
#define NOTE_D3 147
#define NOTE_DS3 156
#define NOTE_E3 165
#define NOTE_F3 175
#define NOTE_FS3 185
#define NOTE_G3 196
#define NOTE_GS3 208
#define NOTE_A3 220
#define NOTE_AS3 233
#define NOTE_B3 247
#define NOTE_C4 262
#define NOTE_CS4 277
#define NOTE_D4 294
#define NOTE_DS4 311
#define NOTE_E4 330
#define NOTE_F4 349
#define NOTE_FS4 370
#define NOTE_G4 392
#define NOTE_GS4 415
#define NOTE_A4 440
#define NOTE_AS4 466
#define NOTE_B4 494
#define NOTE_C5 523
#define NOTE_CS5 554
#define NOTE_D5 587
#define NOTE_DS5 622
#define NOTE_E5 659
#define NOTE_F5 698
#define NOTE_FS5 740
#define NOTE_G5 784
#define NOTE_GS5 831
#define NOTE_A5 880
#define NOTE_AS5 932
#define NOTE_B5 988
#define NOTE_C6 1047
#define NOTE_CS6 1109
#define NOTE_D6 1175
#define NOTE_DS6 1245
#define NOTE_E6 1319
#define NOTE_F6 1397
#define NOTE_FS6 1480
#define NOTE_G6 1568
#define NOTE_GS6 1661
#define NOTE_A6 1760
#define NOTE_AS6 1865
#define NOTE_B6 1976
#define NOTE_C7 2093
#define NOTE_CS7 2217
#define NOTE_D7 2349
#define NOTE_DS7 2489
#define NOTE_E7 2637
#define NOTE_F7 2794
#define NOTE_FS7 2960
#define NOTE_G7 3136
#define NOTE_GS7 3322
#define NOTE_A7 3520
#define NOTE_AS7 3729
#define NOTE_B7 3951
#define NOTE_C8 4186
#define NOTE_CS8 4435
#define NOTE_D8 4699
#define NOTE_DS8 4978
#define REST 0
Servo myServo;
int sensorPinPot = A0;
int analogValPot;
int sensorPinSlide = A2;
int analogValSlide;
// change this to make the song slower or faster
int tempo = 140;
// change this to whichever pin you want to use
int buzzer = 10;
// notes of the melody followed by the duration.
// a 4 means a quarter note, 8 an eighteenth , 16 sixteenth, so on
// !!negative numbers are used to represent dotted notes,
// so -4 means a dotted quarter note, that is, a quarter plus an eighteenth!!
int melody[] = {
NOTE_C5,4, //1
NOTE_F5,4, NOTE_F5,8, NOTE_G5,8, NOTE_F5,8, NOTE_E5,8,
NOTE_D5,4, NOTE_D5,4, NOTE_D5,4,
NOTE_G5,4, NOTE_G5,8, NOTE_A5,8, NOTE_G5,8, NOTE_F5,8,
NOTE_E5,4, NOTE_C5,4, NOTE_C5,4,
NOTE_A5,4, NOTE_A5,8, NOTE_AS5,8, NOTE_A5,8, NOTE_G5,8,
NOTE_F5,4, NOTE_D5,4, NOTE_C5,8, NOTE_C5,8,
NOTE_D5,4, NOTE_G5,4, NOTE_E5,4,
};
// sizeof gives the number of bytes, each int value is composed of two bytes (16 bits)
// there are two values per note (pitch and duration), so for each note there are four bytes
int notes = sizeof(melody) / sizeof(melody[0]) / 2;
// this calculates the duration of a whole note in ms
int wholenote = (60000 * 4) / tempo;
int divider = 0, noteDuration = 0;
void setup() {
Serial.begin(9600);
pinMode(LED_PIN, OUTPUT);
pinMode(BUTTON_PIN, INPUT);
myServo.attach(9);
}
void loop() {
analogValPot = analogRead(sensorPinPot);
analogValSlide = analogRead(sensorPinSlide);
int angle = map(analogValSlide, 0, 1023, 0, 180);
myServo.write(angle);
delay(20);
int mapValPot = map(analogValPot, 0, 1023, 0, 255);
// Serial.println(analogValSlide);
Serial.println(mapValPot);
analogWrite(5, mapValPot);
// Serial.println(digitalRead(BUTTON_PIN));
if(digitalRead(BUTTON_PIN) == HIGH) {
digitalWrite(LED_PIN, HIGH);
for (int thisNote = 0; thisNote < notes * 2; thisNote = thisNote + 2) {
// calculates the duration of each note
divider = melody[thisNote + 1];
if (divider > 0) {
// regular note, just proceed
noteDuration = (wholenote) / divider;
} else if (divider < 0) {
// dotted notes are represented with negative durations!!
noteDuration = (wholenote) / abs(divider);
noteDuration *= 1.5; // increases the duration in half for dotted notes
}
// we only play the note for 90% of the duration, leaving 10% as a pause
tone(buzzer, melody[thisNote], noteDuration * 0.9);
// Wait for the specief duration before playing the next note.
delay(noteDuration);
// stop the waveform generation before the next note.
noTone(buzzer);
}
}
else {
digitalWrite(LED_PIN, LOW);
noTone(buzzer);
}
}
Demo video:
Leave a comment